湖北鄂东医养集团
本站
全站
首页
集团简介
集团概况
企业理念
组织构架
集团荣誉
新闻中心
集团资讯
基层动态
医养融合
产业发展
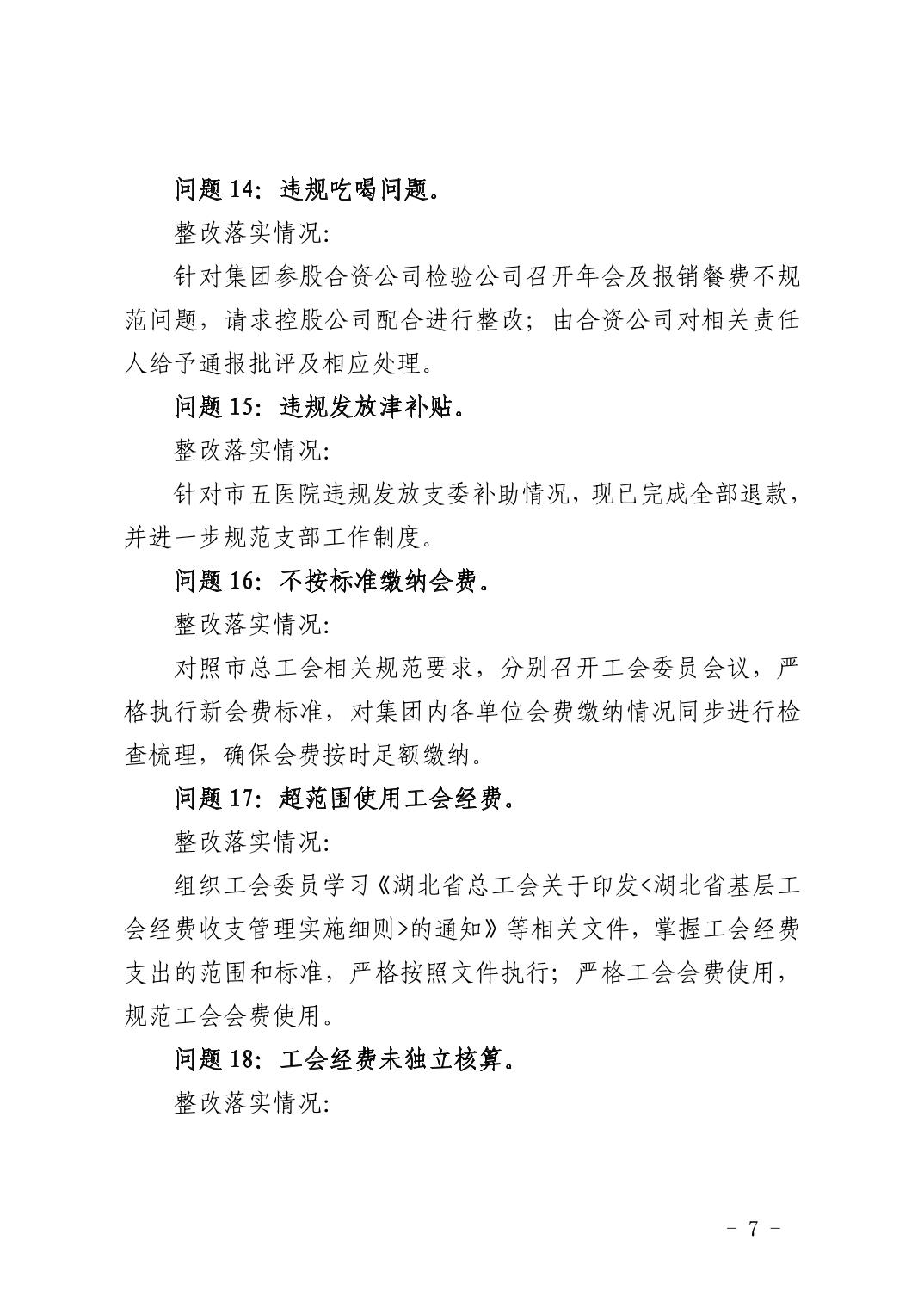
风采展示
党建工作
党建之窗
群团活动
廉政法规
廉政动态
学习教育专栏
招贤纳士
招聘公告
信息公开
通知公告
招标采购
联系我们
首页
集团简介
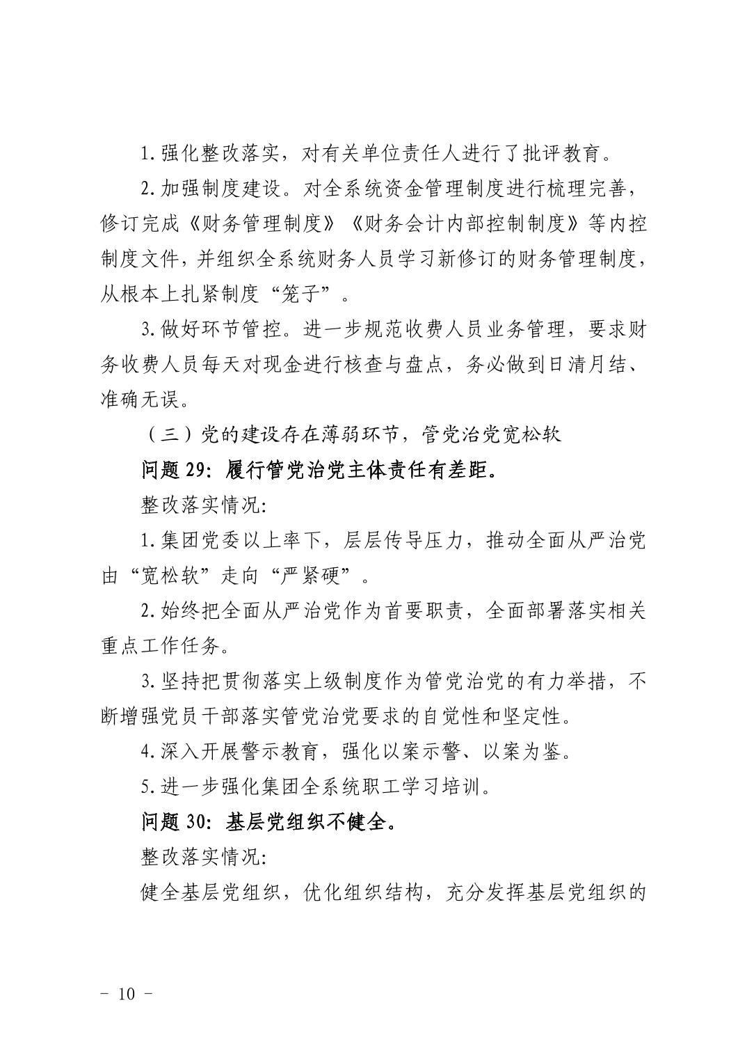
集团概况
企业理念
组织构架
集团荣誉
新闻中心
集团资讯
养生养老
基层动态
医养融合
体系建设
机构养老
社区养老
智慧养老
发展成就
党建工作
党建之窗
群团活动
廉政法规
廉政动态
招贤纳士
招聘公告
在线招聘
信息公开
信息公示
招标采购
政策法规
下载中心
联系我们
您现在的位置
网站首页
党建工作
党建之窗
正文
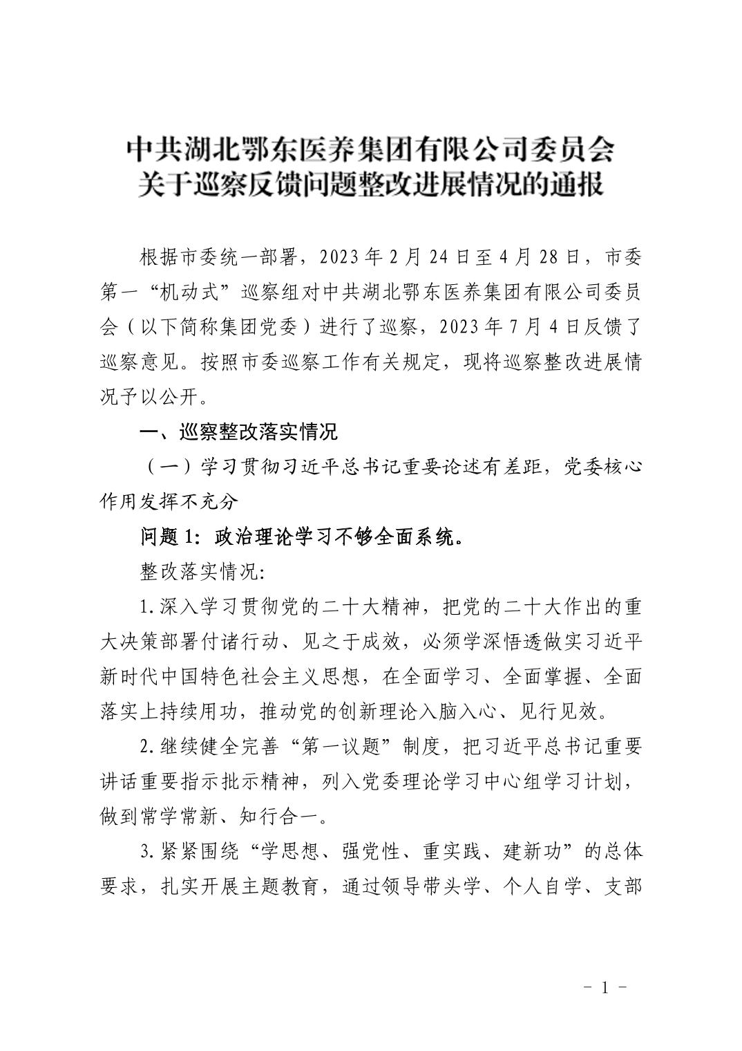
中共湖北鄂东医养集团有限公司委员会关于巡察反馈问题整改进展情况的通报
发布时间:2023-12-15 阅读量:8372
上一篇:
立足岗位作贡献 志愿服务暖人心--鄂东医养集团(市二医院)文明单位志愿服务活动
下一篇:
浓浓饺子香,暖暖冬至情——鄂东医养集团(市二医院)机关2党支部赴黄石市康养之家养护院开展主题党日活动