关于鄂东医养集团黄石市第二医院职业病综合大楼EPC项目招标代理遴选的邀请函
发布时间:2016-11-14 阅读量:2578
根据工作需要,我公司拟对二医院职业病综合大楼EPC项目进行公开招标,现对招标代理机构进行遴选,欢迎我公司中介机构库内招标代理机构积极参与,就有关事项说明如下:
一、项目名称:鄂东医养集团黄石市第二医院职业病综合大楼EPC项目招标代理遴选。
二、工作内容:EPC及监理招标文件的编制、最高限价的设置及开标、定标、中标公示的组织等。
三、资格要求:
1、具备工程招标代理甲级资质和政府采购代理资质。
2、遴选人近两年(2014年11月-2016年11月)具有至少一项EPC项目招标代理业绩,且金额不小于1亿元人民币(提供招标代理合同原件及交易平台招标公告、中标公示的截图打印件)。
3、拟派项目经理应为投标单位正式员工,具有至少10年招标代理工作经验。近两年(2014年11月-2016年11月)至少有一项概算不少于1亿元的EPC项目工程招标代理业绩(提供招标代理合同原件及交易平台招标公告、中标公示的截图打印件)。
四、招标代理合同最高限价10万元。
五、投标文件送呈时间:2016年11月16日下午3:00前送至鄂东医养集团一楼会议室,授权委托人携授权委托书原件参加当天的开标会。
六、投标文件包含内容:投标报价、项目负责人及项目组人员名单、类似项目业绩。
七、评标办法:采用综合评分法,最值最高者为中标人。中标人服务本项目人员必须与投标人员一致,否则招标人可随时取消中标人资格。
八、其他:投标文件送达时请将相关文件密封完好,并加盖公章。
九、联系人及联系方式:徐仕洋,0714--6367977.
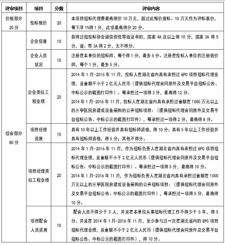
十、评分标准:详见附表。
