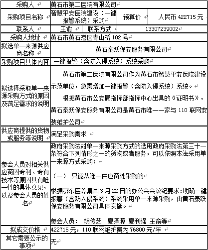
智慧平安医院建设(一键报警系统)采购拟选择采用单一来源采购方式公告
发布时间:2022-03-24 阅读量:3053

公示期:五个工作日 公告发布日期:2002年3月23日
招 标 人:黄石市第二医院有限公司
联 系 人:孙细兵 电话:0714-6515361
招标代理机构:黄石城发工程咨询有限公司
联 系 人:张颖 电话:0714-6516979
湖北鄂东医养集团
发布时间:2022-03-24 阅读量:3053

公示期:五个工作日 公告发布日期:2002年3月23日
招 标 人:黄石市第二医院有限公司
联 系 人:孙细兵 电话:0714-6515361
招标代理机构:黄石城发工程咨询有限公司
联 系 人:张颖 电话:0714-6516979