黄石市第二医院档案柜搬迁及安装项目 招标公告(二次)
发布时间:2022-07-20 阅读量:3066
因工作需要,拟将原市档案馆档案柜搬迁安装至黄石市第二医院,欢迎符合条件的投标人报名参加,现就相关事项说明如下:
一、项目名称:档案柜搬迁及安装
二、项目完成时限:14天
三、价格:档案柜搬迁及安装单价按每组计算(大于等于640组),每组限高价为150元(详见附件一),项目完工后 ,按实际工作量进行结算。
四、评分办法:
综合评分法(详见附件二)
五、项目概况及要求:详见附件一
六、资质要求:
(1)具有独立承担民事责任的能力;
(2)投标人应具备《中华人民共和国采购法》第二十二条供应商资格条件,是具有合法经营资格销售商,具有营业执照、税务登记证、组织机构代码证(或三证合一);
(3)投标人近3年需有类似业绩, 提供合同复印件(需盖公章)(时间以合同签订时间为准);
(4)投标人未被列入“信用中国”网站(www.creditchina.gov.cn)“黑名单”。投标人未被列入黄石市城发集团、鄂东医养集团禁止参与招投标黑名单。
(5)本项目不接受联合体投标。
七、付款方式:自搬迁之日起,安装完成经院方验收合格,提供全额发票后支付全款的97%,余下3%作为质保金,一年期满后支付(免息)。
八、投标文件递交截止及开标时间、地点
1、时间:2022年 7月27日14:30时;
2、地点:黄石市第二医院1号楼7楼5号会议室
3、联系人:孙科长 电话0714-6515361
九、其他:
(1)逾期送达的或者未送达指定地点的投标文件不予受理;投标文件正本一份,应密封,并在封袋上写明招标单位名称、项目名称、投标单位名称并加盖公章,否则不予受理。
(2)招标文件中需包含评分标准索引表;
(3)供应商报名时须凭法定代表人身份证明书及法定代表人身份证原件;法定代表人委托他人报名的,凭法定代表人授权书及受托人身份证原件或复印件加盖公章。中标结果产生后,由授权委托人签字确认。
附件:1.项目概况及要求
2.评审办法及评分标准
3.档案柜轨道材质及价格要求
黄石市第二医院有限公司
2022年 7月20日
附件一:
项目概况及要求
一、项目内容及要求:
1、档案柜位于团城山青龙山路原市档案馆1-3楼,搬运安装到青山桥102号市二医院1号楼档案室;
2、本次招标项目涉及档案柜、地轨等设备的拆卸、搬运、运输、摆放、安装调试、验收等;档案柜一列五层为一组,详见附件三的示例。
3、档案柜地轨如有损坏,将安装新地轨,采购新档案柜轨道材质及价格要求,详见附件三。
4.如遇设备在搬运过程中损坏或磨损,由投标人按原价协商赔偿。
二、计划工期
按院方统一部署安排启动,提前另行通知搬迁时间。
三、工作管理要求
1、中标单位开工前须筹备搬迁安装工作小组,设置搬迁安装组织管理架构,明确岗位职责,对项目安全、高效的进行统筹管理。
2、中标单位必须有满足本搬迁安装项目所需的足够的搬运安装工人及相关设备工具。
3、把握好时间节点,按项目工期要求搬迁安装到位。
四、技术要求
1、搬迁安装前根据院方安排、需对所需搬迁安装单位的物品按部门进行核定清点,并做好物品造册登记交接,双方确定数量后方可搬迁,搬迁安装后双方确认数量无误、无损坏后签字验收。
2、档案柜必须先确认设备性能是否正常,对于有缺陷、本身存在问题的先登记确认。
3、搬迁前,中标人须服从医院安排。
5、档案柜必须按照使用单位需求安装到指定的位置。
6、需要专业人员进行拆装调试,确保档案柜搬迁到新址后能正常使用。
7、中标单位必须采用可靠的保护措施,包括使用包装、软物填充、防震保护等措施。
9、搬运过程中注意物品属性,不能挤压、叠放的物品坚决不能叠放。
五、安全要求
1、搬迁前与采购单位签署安全承诺书。
2、搬迁期间禁带一切火种。
3、中标单位提供的运输车辆车况、防雨必须达标。
4、中标单位必须制定应急预防措施。
六、人员以及车辆要求
1、投标人投入此次搬迁安装项目的员工须身体健康,并全员提供核酸检测阴性证明。
2、托运货车不少于2辆。
3、搬迁过程中所有人员以及车辆需服从院方一切调度安排。
七、商务条款
(一)项目具体搬迁的步骤及搬迁完成时间由采购单位结合实际情况部署,中标人必须无条件服从,并在采购单位规定的时间内完成各项搬迁工作。
(二)中标人必须满足采购单位对时限的特殊要求,按采购单位的安排要求调集充足的人力和设备工具完成全部搬迁内容,有安装需求的要完成安装并调试到正常使用状态,交付用户单位使用。如不能按时完工,每拖延一天扣除合同金额的5‰的违约金。
(三)报价要求:投标报价以人民币报价,搬迁费按组进行报价(每组限高价为150元),采用包干制,包括人工费用、车辆运输费、安装调试费、法定税费、企业管理费及利润等完成本项目所需一切费用(不包括更换新档案柜轨道所需的采购费用),结算时将按照实际工作量每组进行结算。
八、其他要求
(一)需要安装、调试的物资和设备必须按要求安装、调试,保证正常使用。物资设备搬运就位必须保证安全,不得造成搬迁物资设备和新楼建筑设施的损坏。 如需破墙搬运,要将破墙恢复搬运前的状态。
(二)搬运物资在现场的保管由中标人负责,直至项目安装、验收完毕。
(三)搬运安装所需工具设施物料由中标人自备、自费运到现场,完工后自费搬走。
(四)中标人应派有经验的技术人员到施工现场进行设备的安装和调测,负责处理档案柜及轨道的质量和数量短缺等问题,并应对质量全面负责。
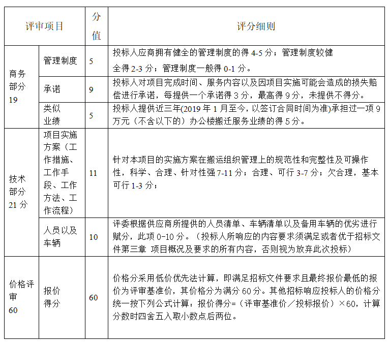
附件二:
评审办法及评分标准
一、评审办法
1.本次招标采用百分制综合评分法进行评标,即在最大限度地满足招标文件实质性要求前提下,按照招文件中规定的各项因素进行综合评审后,以评标得分最高的响应人作为中标候选人或者中标人的评标办法。
2.经评审合格的响应文件,评审小组按综合评审得分从高到低的顺序依次推荐3名中标候选人。排名第一的为首选中标候选人,依次类推第二、第三中标候选人。
3.评审小组完成评标后,应当向投标人告知评标结果并确认签字。
二、例外情况
当出现供应商综合评审得分相等时,按下列顺序排序:“报价部分”得分高的优先;仍相同时,“技术方案” 得分高的优先;依然相同时,由评审小组现场抽签确定顺序。

附件三:
档案柜轨道材质及价格要求
1.如果地轨有损坏,将安装新地轨,地轨价格按不超过每米150元采购。完工后,据实结算。
2.密集架轨道采用优质冷轧板,轨槽厚度3.0mm,中间为20*20mm实心方钢,采用标准GB708,轨道表面光洁,平整度高,防腐能力强。

